偶然发现上次更新博客还是去年11月底,半年过去了。
在此期间:决心离开之前的公司,回归58。目前在“非常Nice”的工作氛围中从事(蓝领)知识付费方向的探索。
初回老东家后在内部做了次公开分享,复盘了自己一年多以来做【金融社区】+【游戏化增长】的经历。自认为对内容社区的理解还是值得拿出来晒晒的,有一些参考意义,现更新到博客。
1.偷懒,放几张PPT:

2.简单归纳几点
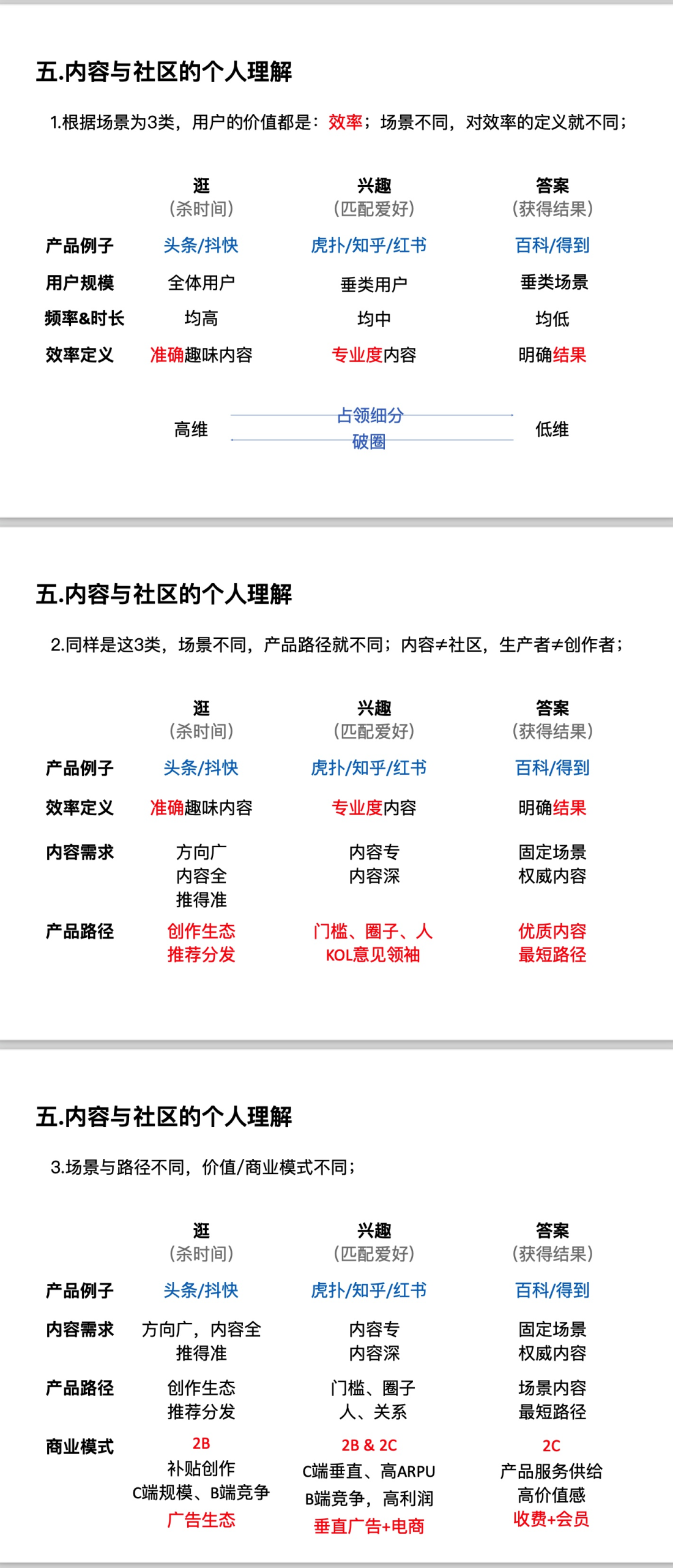
对应上述的3张PPT,分别是:
①“内容产品”是个过于宽泛的定义
从用户的使用场景/价值对【内容社区】进行细拆的话,不同目的导向的产品思路完全不同。
也正因此,内容产品有太多的形态,分别都在解决不同的问题。不要把不同的内容产品混为一谈。(有意思的是:他们都在帮用户提升“效率”,但不同场景下对效率的定义大相径庭)
“社区”是“内容”方向的一类产品形态,但社区≠内容,内容也不意味着就得是社区。当决定开始做一款内容产品起,很多“命数”就已经定了。
②不同的内容场景,不同的产品路径
需求场景不同,产品路径就不同,内容生态也就可能完全不同。
举例来说:今日头条需要的内容及其背后所需的创作者,与汽车之家的内容及作者生态,完全就不是一件事。
是PGC、UGC还是xGC?某些内容生态中屡试不爽的“灵丹妙药”,移植到其他内容生态缺反而是“毒药”。
最重要的事:想清楚自己的内容场景里到底要做什么,成为自己这个场景下最好的内容产品。有此初心就够了。千万别瞎对标,比如对标:知乎&头条,虎扑&B站。不作死不一定就不会死,但最起码能多些时间观望机会。作死一定会死得更早。
③商业模式、商业模式、商业模式!
说三遍,太重要了。目测用不了多久,行业里就会有很多内容产品/项目挂掉,因为带不来增长/不是正收益,咱们且看。
产品变现能力被其应用场景天然的限制住了。想清楚怎么挣钱啊,怎么搭建起变现能力的护城河反而才是“命门”。但事实一定是:大部分团队都在裸泳,在用“过程指标”虚晃度日。
3.未来?
前段时间各内容大厂都在挖对方的KOL,但目前看来有的KOL在新平台严重的水土不服,甚至是默默又自己回归了。有这样两个判断,不知道对不对。暂且记下来,待以后看:
①内容平台目前争的是生态:获得对应的消费群体、对应的内容创作者、建立内容生产消费循环;
②内容平台的终极之争是变现能力:对同样的内容,谁的变现能力更强。短期的补贴都是暂时的,谁能把成本产出比控制到最低,谁才是“铁打的”KOL收割机、是最后的赢家;
